******中国·必威(bw·西汉姆联)有限公司-Official website

我院深入学习实践科学发展观活动学习调研阶段工作安排

发布者:系统管理员发布时间:2009-03-31浏览次数:12

按照《中共西华大学委员会深入学习实践科学发展观活动实施方案》要求,结合交通与汽车工程学院的实际,现就学习调研阶段工作安排如下:

一、主要目标

学习调研阶段是深入学习实践科学发展观活动(以下简称学习实践活动)的基础环节。从学院的实际出发,紧扣“改革创新,加快发展”的主题,解放思想,深化改革,以转变思想观念为突破口,破除不适应学院快速发展的思想观念,破除阻碍学院快速发展的体制和机制;着力提高领导学院科学发展、促进和谐校园建设的能力;着力解决影响和制约学院科学发展的突出问题和师生员工反映强烈的突出问题;着力构建充满活力、富有效率、更加开放、有利于学院科学发展的制度机制,把全校教职员工的智慧和力量凝聚到学院的奋斗目标上来,真正实现“党员干部受教育、科学发展上水平、师生员工得实惠”,推进学院事业又好又快的发展。

二、具体安排

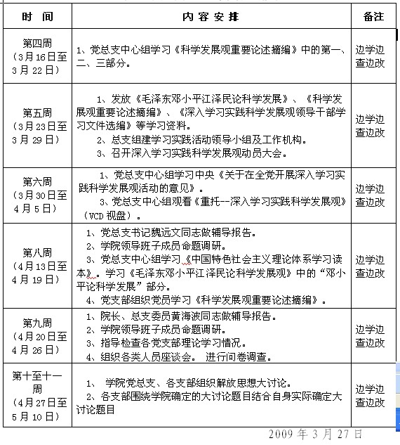
学习调研阶段从3月开始至5月初,重点抓好学习调研和解放思想大讨论2个环节。另外在开展学习实践活动前需要进行一系列的准备和思想发动工作。具体做好以下几方面的工作:

(一)思想发动

1、充分准备、精心谋划。一是召开党总支、党支部等有关人员参加的干部会议,认真学习贯彻中央、省委及学校党委关于开展学习实践活动有关精神,统一思想认识,把握工作要求。二是深入开展调查摸底,听取意见和建议,明确活动载体,掌握领导班子和党员干部队伍的基本情况。三是成立学习实践活动领导小组及其相关工作机构。四是确定领导小组成员具体联系党支部,指导开展活动,帮助解决问题。五是准备好学习资料,及时发放到每个党员和干部手中。

2、全体动员,积极部署。学院定于2009327召开学习实践活动动员大会,党总支书记就科学发展观的内涵和学习实践科学发展观活动的重大意义、指导思想、基本原则、目标要求、方法步骤和具体安排作动员报告。

(二) 学习培训、调查研究

采取集中学习、专家辅导、专题培训、个人自学等多种形式,联系实际,加强学习,提高认识。

1、集中学习与自学相结合,打牢理论基础。 重点学习中央规定的《毛泽东邓小平江泽民论科学发展》、《科学发展观重要论述摘编》、《习近平在第十七次全国高等学校党的建设工作会议上的讲话》、《温家宝在科技领导小组会讲话》、《周济在部属高校深入学习实践科学发展观活动动员大会上的讲话》,处级以上干部还要认真《深入学习实践科学发展观活动领导干部学习文件选编》。

2、坚持形式的多样性和参与的广泛性,把学习培训引向深入。要“联系实际”学,紧密联系高等教育、学院和个人实际,把学习实践活动作为学院“改革创新,加快发展”的强劲动力。

3、保证质量,讲求实效。深入学习实践科学发展观,在范围上要突出重点,统筹兼顾。学院处级以上领导班子和党员领导干部为重点。处级党员领导干部要主动学习、带头学习,带头作辅导报告,积极参加理论学习交流会,坚持联系各自实际、学以致用,切实保证自学与集中学习时间,其中集中学习讨论时间不少于20学时。党员保证集中学习时间讨论不少于10学时。通过学习,使党员领导干部进一步准确把握科学发展观的重大意义、科学内涵、精神实质和根本要求,牢固树立科学发展理念,切实把思想统一到科学发展观上来,以科学发展观统领全局,进一步明确今后工作的目标思路,引导党员干部从政治上、战略上思考和认识重大问题,增强贯彻落实科学发展观的自觉性和坚定性。

4、深入实际,调查研究。全体党员领导干部要深入实际、深入师生员工、大兴调查研究之风。围绕“办什么样的大学,怎样办大学”和“培养什么样的人,怎样培养人”的根本性问题和学院“改革创新、加快发展”主题,通过座谈访谈、问卷调查、设置意见箱等多种形式,问计于师生员工,问策于师生员工。学院党总支领导班子成员要分别确定重点课题,带队深入基层、深入群众开展调研,撰写调研报告并及时交流调研成果。

(三)认真组织解放思想大讨论

在学习调研的基础上,紧紧围绕省委“坚持科学发展、推动‘两个加快’”和学院“改革创新,加快发展”这两个主题。就如何进一步深化内部管理体制改革、教育教学改革、加强学科建设、构建创新人才培养模式。进一步确立符合科学发展观要求的学院发展定位、发展思路、发展战略、发展目标,深化对科学发展观的认识,提高贯彻落实科学发展观的自觉性。学院领导班子成员要带头开展解放思想大讨论,营造用于思考、畅所欲言的良好氛围。

三、几点要求

1、明确职责,加强领导。学习实践观活动已全面展开,时间紧、任务重。学院党员领导干部要明确领导责任,发挥带头作用。建立学院党总支负总责,总支委员联系党支部,形成一把手亲自抓、一级抓一级、层层抓落实的工作格局。学院党总支要建立联系支部,深入基层研究指导学习实践活动,积极参与到深入学习实践活动中来,确保学习实践活动取得实效。

2、搞好舆论导向,营造学习氛围。大力宣传开展学习实践活动的重大意义,学院建立信息报送制度,要加强对活动的宣传、沟通、协调、总结,并确定专人负责信息报送和宣传报道工作,做到上情下达、下情上传。及时报道活动的工作动态、好做法、好经验。

3、坚持工作制度,务求取得实效。各党支部在学习实践活动过程中,要制定严格的学习考勤制度、请假制度、补课制度,严格监督检查,保证时间、人员、内容、质量“四落实”,做到集中活动有考勤、发言有提纲、讨论有记录。要指定专人专门负责书面记录,以保证活动的严肃性。要鼓励各党支部根据实际情况大胆探索和创新,防止文山会海和形式主义,坚决杜绝弄虚作假,务求学习实践活动取得实效。

 

          

  

          交通与汽车工程学院学习实践活动领导小组

二○○九年三月二十七日


附件:汽车学院深入学习实践科学发展观活动学习调研阶段时间安排表